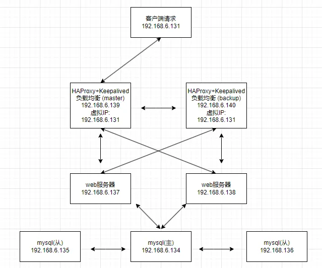
Web 前端采用 Nginx/HAProxy+Keepalived 作负载均衡器;后端wordpress采用 MySQL数据库一主多从或读写分离架构实现。
项目架构图:

WordPress是一个开源的内容管理系统(CMS),用于创建和管理网站。它是使用PHP语言编写的,并使用MySQL数据库进行数据存储。具有大量的主题和插件,拥有庞大的社区支持,用户可以通过论坛、博客、教程等途径获取帮助和分享经验。总之,WordPress是一个强大而灵活的网站建设工具,适用于各种规模和类型的网站建设项目。无论是个人用户还是企业机构,都可以通过WordPress实现他们的网站目标。
本次项目主要用到LNMP(Linux+Nginx+Mysql+PHP)架构。
GitHub Copilot 是一款由 GitHub 与 OpenAI 合作推出的代码自动补全工具,基于 GPT-3 技术。它能够根据上下文和注释提示,为开发者提供智能的代码建议。在日常使用中,熟练掌握 Copilot 的快捷键可以极大地提高编码效率。本文将深入介绍 GitHub Copilot 的快捷键,帮助开发者更好地利用这一强大工具。

Linux ISO 系统镜像后, 想恢复U盘时, 由于使用DiskGenius直接删除了U盘的所有分区, 不知为何, 无法正常格式化; 使用DiskGenius格式化U盘后电脑无法正常识别U盘, 而使用磁盘管理格式化U盘则提示系统找不到指定文件.在Python中,理解数据类型的可变性与可哈希性是编写高效代码的基础。本文将详细讨论Python中不同类型对象的可变性和哈希性,包括它们的优缺点和适用场景,帮助开发者更好地选择合适的数据类型。
| 数据类型 | 可变性 | 哈希性 | 优点 | 缺点 | 适用场景 | 示例 |
|---|---|---|---|---|---|---|
int | 不可变 | 可哈希 | 简单、可哈希 | 修改需新建对象 | 存储数值 | x = 5 |
float | 不可变 | 可哈希 | 精确度高、可哈希 | 修改需新建对象 | 科学计算 | x = 3.14 |
str | 不可变 | 可哈希 | 安全、可哈希 | 修改需新建对象 | 文本处理 | s = "hello" |
tuple | 不可变 | 可哈希 | 安全、可哈希 | 修改需新建对象 | 多线程共享数据 | t = (1, 2, 3) |
list | 可变 | 不可哈希 | 灵活、支持修改 | 线程不安全 | 动态数组 | lst = [1, 2, 3] |
dict | 可变 | 不可哈希 | 快速查找、键值对存储 | 不能作为字典键 | 快速存储、查找 | d = {"a": 1} |
set | 可变 | 不可哈希 | 支持去重、集合运算 | 无法嵌套 | 去重操作、集合运算 | s = {1, 2, 3} |
frozenset | 不可变 | 可哈希 | 安全、可哈希 | 不能修改 | 不变集合 | fs = frozenset([1, 2, 3]) |